
Securing the Global Food Supply Chain
ISO 22000 is the international standard for Food Safety Management Systems (FSMS). It integrates HACCP principles with system management to ensure food safety at every step of the chain.
Key Insight: ISO 22000 ensures consumer trust and meets regulatory requirements globally.
Core Focus Areas
- ✓System ManagementStructured approach to food safety.
- ✓HACCP PrinciplesHazard analysis and critical control points.
- ✓Interactive CommunicationAcross the supply chain hierarchy.
Who Can Get Certified?
ISO 22000 is applicable to all organizations involved in the food chain.
FarmsFood ManufacturersPackagingLogisticsCateringRetailersAdditives
Benefits of Certification
Food Safety Benefits
- •Hazard control
- •Improved hygiene
- •Product traceability
- •Reduced contamination
Business Benefits
- •Global acceptance
- •Brand protection
- •Supply chain efficiency
- •Cost savings
Confidence
- •Customer assurance
- •Transparency
- •Legal compliance
- •Quality commitment
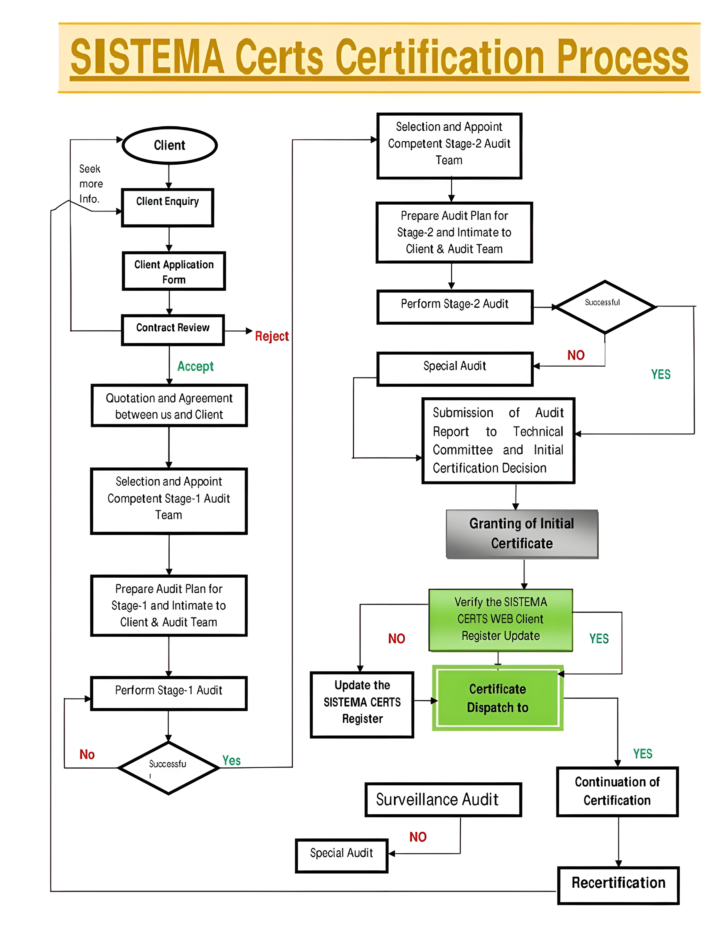
Certification Process Flowchart

Validity
Cost of Certification
Based on products, sites, lines, and complexity.
Get a Quick Quote →Frequently Asked Questions
What is ISO 22000?▼
Global standard for food safety management.
Who can apply?▼
Anyone in the food supply chain.
Is it mandatory?▼
Voluntary, but often contractually required.
